Traffic calculations and how they compare with what happens in the real world
V. Prof. Dr. Richard Peters
Peters Research Ltd
Great Missenden, Bucks, HP16 9AZ
United Kingdom
Proceedings of the European Lift Congress Heilbronn 2016 (Technical Academy of Heilbronn eV) (2016) This web version © Peters Research Ltd 2017.
Abstract
This paper highlights some of the discrepancies between traffic calculations and real world measurements. Unless everyone is clear what is being assumed in traffic calculations, and what the reality is, discrepancies can have major consequences resulting in excessive waiting times and queues. The topics considered are population, passenger demand, lift capacity, performance time, dwell times and destination control systems.
1 Introduction
This paper reflects many years of supporting clients who are confused and frustrated that the performance of their lifts do not reflect the promises of the traffic calculations (round trip time and simulation) originally provided. It highlights some of the recurring themes in comparing traffic calculations with real world measurements and observation.
The examples are anonymised and from a range of suppliers. No criticism of any specific company is intended. However, as an industry we need to be more open and transparent in our traffic calculations to retain the trust of our customers.
2 Population and passenger demand
Traffic design calculations have to make assumptions about the building population and peak passenger demand. Every building population is unique and changes over the building lifetime. There is no “correct” passenger demand criteria that can be applied to all office buildings or all residential buildings, etc. but there are reasonable assumptions about worst case demand that can be made to reduce the risk of a poor lift service [1].
Figure 1 shows a range of passenger demands measured by manual survey in major office buildings (with a population of over 1000 people) [2]. As most designers assume a passenger demand towards the higher end of actual measurements, the risk of under-lifting a building is mitigated; in most instances the passenger demand will be less than the design assumption.
In many instances using a worst case estimate for passenger demand hides other over-optimistic traffic calculation assumptions, as discussed in later sections. This means that some “under-lifted” buildings work. However, there is a risk that over the building lifetime the worst case demand is realised, at which point other optimistic assumptions are exposed.
Figure 1 Passenger demand range for major office buildings based on surveys of occupied buildings
With a traffic survey and performance measurements is possible to demonstrate consistency between simulation and reality [3].
3 Lift capacity
It is common for lift traffic calculations to assume that cars load based on an estimate of passenger mass. So, for a 1600 kg lift, assuming 75 kg per person, the maximum loading is 21 persons. Is this realistic?
Peak car occupancy before passenger refusals can be measured during in-car traffic surveys. The observer is counting passengers in and out of the car at each floor. He or she can record when a passenger is waiting outside the lift, but decides not to load because the car is too full – a refusal. Results are presented as shown in Figure 2
Figure 2 Measuring peak car occupancy
Consider how a passenger decides whether or not to load a car. In reality, he or she looks for space rather than carrying out a mass based load assessment.
The maximum platform area of a lift car is defined in EN 81-1/2 [4,5]. However, in actual installations, the platform area is often less than allowed by BS EN 81-1/2.
For example, in an office traffic survey, a 1600 kg lift had a platform area of 2.92 m² whereas EN 81-1/2 allows 3.56 m². The 1600 kg (21 person) lift had an actual capacity of approximately 14 people before refusals, yielding a peak occupancy of 0.21 m² per person.
Some designers would assume a maximum car loading of 21 persons in simulation, but the reality was 14 persons.
Current survey results for maximum loading range from 0.19 to 0.24 m² per person. At 0.19 m² per person the lifts are so crowded that it is unpleasant to travel; people load at this level when the waiting times are very long, and they are desperate to get into the lift. At 0.24 m² per person the people are used to a premium lift service, so passengers will wait rather than compromise their personal space.
Given the range of measurements, the 0.21 m² per person figure proposed in CIBSE Guide D [1] is reasonable, although it may vary according to country and culture.
Calculating the maximum number of passengers using rated load (kg) can lead to there being insufficient handling capacity as not all lifts with the same rated load are the same size; some are a lot smaller. Furthermore, EN 81-1/2 allows less area per kg for larger lifts so mass based calculations are less reliable for larger cars.
4 Performance time
Performance time is a measure of how long it takes for a lift to travel between floors, see Figure 3. It includes:
- Door closing time
- Start delay
- Travel time
- Levelling delay
- Door pre-opening
- Door opening time
Figure 3 Graphical representation of performance time
Performance time can be modelled in traffic calculations through the application of lift kinematics. Formulae can be used to calculate travel times and to plot the distance travelled, velocity, acceleration and jerk (rate of change of acceleration) against time [6], see Figure 4.
(A) (B) (C)
Figure 4 Ideal lift kinematics for: (A) lift reaches full speed; (B) lift reaches full acceleration, but not full speed; (C) lift does not reach full speed or acceleration
Lift kinematic measurements can be derived from accelerometer readings. Measurements of start and levelling delays are more difficult to make but tools are available [7] which combine time and accelerometer measurements with algorithms which automatically best fit kinematic curves to these measurments, see Figure 5.
Figure 5 Measured acceleration best fit to ideal kinematic acceleration plot
At the planning stage designers normally assume excellent, but achievable lift performance time parameters. Sometimes there is a temptation to use difficult to achieve, enhanced figures to meet a target waiting time or time to destination criteria. Table 1 shows the performance time assumptions of one traffic calculation, compared with a measurement of the installed equipment.
Table 1 Performance time measurements
| Design value | Measured | |
| Velocity (m/s) | 4 | 4.3 |
| Acceleration (m/s²) | 1.2 | 0.9 |
| Jerk (m/s3) | 2 | 0.6 |
| Door Pre-open time (s) | 0.8 | 0.6 |
| Door Opening time (s) | 1.4 | 1.3 |
| Door closing time (s) | 3.4 | 2.5 |
| Start Delay (s) | 0.7 | 1.1 |
| Levelling Delay (s) | 0 | 0.6 |
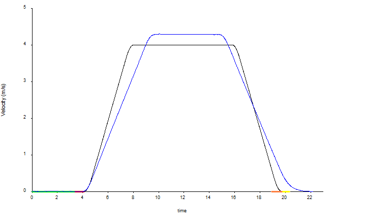
Figure 6 plots the design performance for a sample trip (46.8 m), overlaying the measured velocity profile. The total performance time for this single trip is 3.7s longer in reality than was assumed in traffic calculations.
Figure 6 Comparison of design and measured velocity plots
In specifying a lift installation is it important to include the required performance parameters individually, as listed in Table 1. In variations provided with tenders, the customer should recognise that it is the combination of all the parameters which is ultimately is the most important; for example, an additional 0.5s start delay may be offset by doors which close 0.5s faster. All parameters should be checked as part of the commissioning process, and monitored during the lifetime of the installation to ensure the design assumptions are maintained.
5 Dwell times
Once passenger transfer is complete, there is a period of time before the lift doors begin to close. This avoids passengers walking towards a lift and not reaching it before the doors begin to close. It also ensures passengers in the car are able to alight in time, even if they have to wait for others to move out of the way in a crowded car.
Historically door dwell times have not been accounted for in round trip time traffic calculations. In simulation designers often apply dwell times of less than one second. In reality dwell times are often between two and four seconds.
To ensure the quality of service presented in traffic calculations is deliverable in the real world realistic dwell times should be used.
6 Destination control systems
Figure 7 shows the actual population in an office building measured by observers carrying out a manual count. The observed office population rises to a peak late morning and then drops over lunch time. Most people return after lunch, and the building is virtually empty by 10 pm.
Figure 7 Observed building occupancy for sample traffic survey
With destination control, every passenger is assumed to register his or her own call. Logging these calls provides an easy way of counting people and analysing quality of service (typcially average waiting time and average time to destination).
An observed building occupancy can be generated from the destination call log.
Figure 8 illustrates this analysis for one office building. It would appear that at the end of the day there are still approximately 3000 people in the building. In this instance there are special circumstances which mean that people entering the building are registering more than one call. In addition, people exiting the building are travelling in groups and not all registering calls. Consequently, there are more incoming calls than outgoing calls.
This is an extreme example, and normally the discrepancy between incoming and outgoing calls is less dramatic with destination control. However it highlights that an analysis of the destination call log to generate an observed building occupancy plot can reveal underlying issues with installed systems.
In simulation, one destination call per passenger is normally assumed. Any major discrepancy between the total incoming and outgoing calls will compromise a comparison between simulation results and the traffic study report by the traffic control system.

Figure 8 Observed building occupancy based on call log from destination control system
Another compromise in the traffic study reports can occur when there are a high number of refused destination calls. Refused destination calls occur when the lifts are overloaded and the traffic control system asks the passenger to wait before re-registering their call. By constrast, in simulation, the passenger waiting time commences when the passenger first registers his or her call. If the system is unable to allocate a lift, the waiting time is still being counted for the analysis.
In real installations if the system is unable to allocate a lift, there is noramlly no log of destination calls. The time the passenger is waiting before they manage to register a call is lost, and the traffic study reports provided by the traffic control system are compromised. To ensure the traffic study reports are not affected by this issue, the traffic control system should include refused destination calls in their log, and provide reporting which summarises the volume of refused calls.
7 Summary and conclusions
It is difficult, but possible to align traffic calculations (normally simulation) and real world lift performance. To achieve this, the starting point is a traffic survey as traffic calculations can only be validated against actual passenger demand.
The recurring issues found in this work have been design calculations which assume unrealistically high car loading and over-optimistic performance times.
In some instances, the “solution” offered for an under-lifted building is an intelligent traffic control system. However, in many cases the most effective approach is to improve performance time. Destination control systems are well known to boost up peak handling capacity, but are not a panacea for all under lifted buildings. In some instances, the application of destination control can even be detrimental [8].
Destination control can provide a log of destination calls and traffic reports which can assist in comparing simulation with real world performance. However, this data may be misleading in cases where there is mismatch with the assumption of one call per passenger. Furthermore, in an overloaded system refused calls can be overlooked.
As an industry we need to be more open and transparent in our traffic calculations to retain the trust of our customers. The author favours a design approach which is based on realistic assumptions of peak traffic demand, achievable car loadings and performance times [1] [Section 4].
References
- Various authors, CIBSE Guide D:2015 Transportation systems in Buildings. ISBN-987-1-906846-64-0
- Peters R D, Smith R, Evans E The appraisal of lift passenger demand in modern office buildings Building Services Engineering Research and Technology, Volume 32 No 2 (2011) (republished by Elevator World September 2011 and Elevatori in March/April 2013)
- Peters R, Evans E Measuring and Simulating Elevator Passengers in Existing Buildings Elevator Technology 17, Proceedings of ELEVCON 2008 (The International Association of Elevator Engineers) (2008)
- BS EN 81-1:1998 Safety rules for the construction and installation of lifts. Electric lifts
- BS EN 81-2 Safety rules for the construction and installation of lifts. Electric lifts
- Peters R D Ideal Lift Kinematics: Derivation of Formulae for the Equations of Motion of a Lift International Journal of Elevator Engineers, Volume 1 No 1 (1996)
- Elevate PerformTM , www.peters-research.com
- Peters R D The Application of Simulation to Traffic Design and Dispatcher Testing Proceedings of The 3rd Symposium on Lift & Escalator Technology (CIBSE Lifts Group and The University of Northampton) (2013)
The Author
Richard Peters has a degree in Electrical Engineering and a Doctorate for research in Vertical Transportation. He is a director of Peters Research Ltd and a Visiting Professor at the University of Northampton. He has been awarded Fellowship of the Institution of Engineering and Technology, and of the Chartered Institution of Building Services Engineers. Dr Peters is the author of ElevateTM, elevator traffic analysis and simulation software.